Many groups dabble with this in some forms. For example, here are some subjects of gameplay that lend themselves well to this: economics, politics, war, and maybe espionage. Notice that these are the types of things you do in board games a lot. But you could totally have something like construction, conservation projects, running a business but focusing on the non-financial parts (e.g. running an opera house and managing the actors, the playwright, the stage production, etc.), going through religious rituals and sacraments, forming relationships, and so on.
While plenty of people have made downtime mechanics, and plenty of others recognize the fun of this sort of thing, it’s very rare that I find games that actually equip the DM to run this. There have been resources and websites like Obsidian Portal or World Anvil that cover a lot of what I'm about to describe, but most groups don't realize how to take advantage of the potential. All too often, these are treated as resources for the DM rather than the party. So I'm sorry 5th Edition, it's not enough to create an inflexible minigame for every specific "downtime activity" that occurs to you. The only way you'll ever achieve a true player-driven sandbox campaign is by letting their imaginations drive the car and merely providing the fuel and tools to guide that.
So lets talk about the fuel and tools.
This list is just what I've come up with over time and should not be treated as exhaustive. You can get more or less out of each of these just depending on what your DMing style is and what the PCs find useful. I would love to expand this list with contributions from others, though.
1. PC Ledgers
Second Week of Midsummer, AC 1015
Sir Conrad made an appointment for an audience with the king and the head of the royal bank. On Wednesday, they met and Conrad requested that the crown sponsor an expedition to the Savage Coast to pursue the lost treasure of his ancestors. The king granted a charter and has arranged for Conrad to receive a galleon, crew, 30 horses, and other provisions for the quest, along with a letter bearing the royal seal. In exchange, the crown will receive 70% of the treasure procured. They'll be ready to ship out in two weeks' time. After this meeting, Conrad sought out the dwarven smith of the mountain to request that his plate armor be enchanted before the trip. The dwarf took the commission for 250 gp, and has told Conrad to return in a week for his +1 Armor.
More details and lore and names and whatnot would probably be appropriate, but I'm keeping it basic. I imagine somewhere on the page is written simple stuff like "current lodging," "weekly expenses," "weekly income + source," and whatever else you want to track. I figure there will be elements like those which players can establish a "default" for and leave it that way until it changes. So if you know exactly what your living expenses are and how much money you make with regular work, then you can just adjust your money the same amount each week and not worry about it. For the juicy stuff, The DM may have to make some rolls on behalf of the player, like the Charisma check to appeal the king for a decent rate. Figure out just how much involvement you'd like the player to have in the resolution of this stuff. Just understand that anything which develops into a more urgent situation, like a player seeking out a monster to fight or a dungeon to delve, is better suited for being resolved during an active session with other party members present.
These ledgers can form the backbone of the entire campaign, where the DM arranges a weekly meeting with each player to update their ongoing pursuits, and then, at session time, the players are gathered, free to share as much with each other as they want, and are in the right position to do some serious hands-on adventuring as a team.
Oh, and if you can get two or three campaigns out of this system and it works great for you, then eventually you need the PCs to discover scraps of a legendary adventurer's "diary" and slowly feed them ledger entries from an old PC. It'll be an incredible treasure hunt and worldbuilding tool.
2. CalendarsThis one is pretty obvious and definitely super useful. There are lots of websites for this, like Donjon's generator. What I would find absolutely vital are these two qualities: 1) the players and DM both need to have access to it, but with different information displayed for each, and 2) players and DM need to be able to add notes to dates. Making fictional calendars is a fun form of worldbuilding and it's a chance to show how your world's cultures think and what they value and all that. Being able to look ahead will empower PCs to plan, and planting certain hard deadlines into the calendar up front will automatically create some tension for how the party spends their time. Even just having seasons with mechanical effects on travel and economics can be a big motivator, since the party won't want to be out on an expedition in the middle of winter. The DM should especially take advantage of calendars as a place to implement some timelines for world events and NPC plans. For example, if you have an adventure about a cult that's preparing to do a big terrible summoning ritual, you should break it down into stages and then distribute them across the month or two when they'll be occurring. Then, you know how much time the players have to discover the plot, follow their trail, and stop the ritual. Instead of always having the next plot development happen exactly when it needs to (dramatic pacing), you step back and let the world run on its own. It's up to the PCs to solve the mystery on time.
Holidays, executions, trade fairs, tournaments, and so on are great things to seed the calendar with that can catch player interest. Your world might have weekly routines, like a sabbath where no one does business or a day of fasting each mid-week, which will affect what PCs are able to do. Phases of the moon can be implemented into magic rules, and of course it matters a great deal for lycanthropes. Generating weather patterns each day or week can affect player choices. There can also be time-related knowledge that is hidden by default but can be unlocked by PCs in the right position. For example, I love the idea of using astrology with mechanical effects on gameplay. You can either plot out every astronomical event ahead of time (if you're more tech savvy then me, maybe write a script to calculate them all based on your setting's celestial bodies) or you could just roll randomly each week. This is something that scholars and wizards can divine, and you can pay a fee to look ahead more than a week if you need to (like if you need 3 months of planning for a ritual that must take place on the Solar Eclipse or the transit of Venus or something). Another example of hidden calendar knowledge would be different types of cultural calendars that are known to each player. So in my feudal setting, my high-society humans all follow a Christian-like calendar, where every day of the year is associated with a saint, and the major liturgical "seasons" (Advent, Christmas, Epiphany, Ordinary Time, Lent, Holy Week, Easter, Pentecost, Ordinary Time again) determine when major feast days will happen. Meanwhile, the lower class (especially halflings) follow an agricultural calendar with major feast days aligning with milestones like the first day of spring, the beginning of Harvest, the end of Harvest, and so on. Then, you have the astronomical calendar important to wizards and elves, focused on the solstices and equinoxes as the main consistent events. Which calendar is natively followed by each PC (and is thus available to them) depends on their background.
The PCs and DM need to write down notes so they can give themselves reminders and deadlines and that kind of stuff. See, I've been assuming that you'll revisit the PC Ledger for a new entry once every week. But maybe a player has decided on a course of action that's gunna keep them busy for a good long while. They'll likely want to write the date their character is scheduled to be finished with their current task and is "reactivated." For example, if I tell the DM that my rogue will be sailing to another continent or my wizard will be researching a huge scrying ritual, then the DM can probably just give me an end date when those will be finished. We don't need to keep checking in with those characters each week and making a new entry in their ledger that just says, "still sailing" or "still researching." Now, if you don't bother with a calendar at all, then you can always just skip ahead to the next date when everyone's PCs will be active and ready to adventure. But like I said, I want to keep the whole world running all the time and have lots of things happening in parallel. I find it useful to track things day by day or, at least, week by week no matter what. Just because everyone's "A character" is in downtime doesn't mean they can't adventure with their "B characters" in the meantime. And of course the DM can always disrupt an ongoing downtime activity ("your ship is attacked by pirates and you're taken as prisoner!") or allow the player to change their plans midway through in response to new information ("I want to postpone my research and pay my respects to the queen after her sudden death").
3. Maps
Another obvious one that most DMs like to make anyway, but for which there is usually untapped potential. Making fantasy maps is one of the most fun things in worldbuilding and it's pretty easy. You don't have to be a talented artist to do it, and there's more than enough educational resources to turn an amateur map into a pretty slick one. And even if you're determined to not learn, there's a ton of mapmaking software out there that's really easy to use. So people definitely know how to make maps and have the motivation to do so. The real question is, "how do we use a map to its full potential?"
Let's just say you start with a big world map. The first requirement will be ensuring that it conforms to any gameplay necessities that your chosen ruleset may have regarding overland travel. So if your rules for traveling the world are a hexcrawl procedure, you'll need to make sure your map has a hex grid. If you're doing a pointcrawl, construct it appropriately. If it's totally freeform, then make that thing look however you want. But having some kind of dedicated travel procedure is a great thing to include in a sandbox campaign because, once again, knowledge of how things work will empower your players. But don't just make a terrain map. Politics can matter a lot, maybe even more. Personally, I think one of the best things a map can be used for is large-scale warfare, so even if the campaign doesn't yet involve the players fighting a war, I want to make sure that my map is ready for some RISK or Diplomacy style gameplay somewhere down the line. So having things divided into local territories can be useful information to include.
Like the calendar, a requirement for a highly-usable map is the ability to take notes on it. You might balk at this if you want to have a high-production, luxurious work of expert cartography. But remember, maps are tools. Your awesome canvas-print of some fully-colored Inkarnate map is really cool to have but not super easy to use. The ideal option (both for practicality and rule of cool) would be a huge version that hangs on the wall of whatever room your group plays D&D in and which can be consulted by standing in front of it and moving around pieces that are pinned up/magnetically connected (representing PCs and NPCs and whatever else). Jotting down notes directly onto it would be an awesome way to flesh it out over the course of a campaign, but a clear layer for dry-erase markers would probably be better than making permanent notes. Digital tools can do all of this easier and cheaper, of course. I just play analogue D&D so I won't suggest anything that can't be accounted for with non-digital methods. One of the frustrating limitations is that hexes can get crowded very quickly, so they aren't great for writing notes. Many DMs will number every hex and have a separate map key with the notes written in their own, ordered entries. In an analogue setup this is probably the best you can do but it still kinda sucks. I'll admit that the ideal is a digital version where you can have a clean map that's easy to look at, but then either click on or hover over an area to see more written details about it.
The next level down is usually local area maps, mostly for cities. The problem is that city maps are really unintuitive. For one thing, many groups don't have any gameplay occur in cities. The assumption is that adventure takes place when the party leaves, and that cities are for resting between sessions. That's pretty antithetical to our idea of campaign-level play, though. Many of the most interesting things the PCs can get up to would take place in cities. That's where many of their relationships will exist, plus their investments and debts and assets and whatever else. That's where they'll likely learn about quest hooks, do research on upcoming quests, and use their rewards. This doesn't even cover all the intense D&D-worthy adventures that can take place within cities, like mysteries and heists and insurgencies and whatnot. The really frustrating thing is that, for all the potential that exists for including interactive cities in your game, the standard approach to making a city map (i.e. drawing the city) is fucking terrible. Just look at the standard maps included in mainstream adventures or available for purchase. In 5E D&D, most have been made by the very talented Mike Schley, who I don't want to blame for making maps probably based on instructions he received. But the fact is that these sorts of maps aren't actually useful for almost anything that a D&D group would need in an urban adventure. Even most urbancrawl procedures don't actually require that the group play out their movement on a street-by-street level, so knowing the size, shape, and location of every last building isn't that valuable. While it's not impossible to design good gameplay this way, it's just incredibly rare that "speed of navigation" can be made meaningful in a city context. You need to get somewhere? You get there. For the record, I never really understood Vornheim's urbancrawl procedure (the thing with the number-shaped streets and intersections) because I don't know what situation demands a DM be ready to map out a handful of random location streets and intersections.
Thus, the more important information would be "what kinds of places are there to go?" City maps are more useful when they have the major locations written on them. Stores, bars, churches, castles, libraries, arenas, guilds, important NPCs, and so on. If your game does have low-scale urbancrawling, the DM might want random encounter tables for people you can run into on the street. That would probably be better if your map also shows which regions of the city fall into what districts. City maps that have stuff like slums, a business district, a foreign quarter, an industrial neighborhood, and so on are usually more informative for PCs. A far more practical idea of what good city maps should look like can be found in Chris McDowall's Electric Bastionland, with a nifty tutorial from the man right here. If you're running a highly political game with local competing guilds and factions and whatever, then being able to show what neighborhoods fall into whose territory can be useful. Just never forget that cities are more accurately a landscape of people and institutions. Which brings us to our next tool.
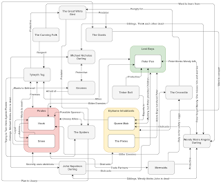
4. NPC Network Analysis Diagrams
![]() |
| Example I made for Neverland by Andrew Kolb. Keep in mind, this one is really complicated. |
So for every city or important area, I'd have a list of NPCs with a short description. Any that have interesting relationships to each other can get looped into a network diagram. Then, on top of that there'd be macro-level network diagrams for royal families, powerful villains, secluded mages with stuff to offer PCs, fucking dragons, and anyone else embroiled in campaign-wide melodrama. If the characters on this macro-level can each be reliably placed in a specific location, then you could even have this diagram overlaid atop the world map. The geographic map of the campaign and the diagram of important NPCs could be one and the same! The problem is that some characters move around a lot, and some other characters are all clustered together in one city (imagine just how many characters in Game of Thrones live in King's Landing). Another challenge is labeling the lines connecting characters. Explaining the relationships between characters can be complicated and may require a lot of words, but being able to condense them into a short phrase is a useful skill for making your campaign focused and easy to interact with. Having common tags that can be attached to characters can also be useful. So if you have some red-vs-blue political conflict, then you can label every NPC with a color. Or an alignment. Or a house loyalty. Whatever categories are likely to be used a lot in your game. That way, PCs looking at the diagram can tell, at a glance, where each NPC stands on the big issues.
The DM will, again, likely want their own private version with all kinds of information that players don't have access to. In fact, unlocking info for this diagram can be one of the single most useful rewards that players can earn with research, cunning, and adventure. I'm serious, you can literally make the treasure for an entire adventure just one crucial label being added to this diagram somewhere. Meeting new NPCs adds to the party's copy of the chart, and sometimes their goal is to meet the right NPCs. After all, one of the main reasons why police use these charts is to help identify gang leaders, who usually hide behind several layers of lieutenants that obscure the true power in the organization. Personally, I think less is more and you should aim to streamline NPC lists if you can. We probably don't need every figure in the church's hierarchy, down to the last altar boy. It's better to have one major deacon or bishop to represent the church as a whole. We don't need to know every soldier in the villain's mercenary company. We should just know that he's hired a mercenary company, and maybe the DM should prepare an NPC to represent the mercenaries as the face of the organization (say, if the party tries to arrange a meeting with the mercenaries' leader). On the other hand, tons and tons of minor NPCs, even ones merely implied by the existence of some resource or position, can be useful to include if the PCs know how to leverage them for their resources or relationships to other NPCs. For example, if the party has started a potion-making company and has a rival business they want to compete with, it might occur to them to find a third party to direct towards the rivals as a weapon. Maybe they bribe the rival's supplier, or maybe they threaten the rival's families, or maybe they get the EPA on their rival's ass. All of these tactics require minor NPCs to be added into the mix who are defined by their relationship to an existing major NPC. So in some cases, the more the merrier. It just depends on how much prep work you want.
5. Political Maps and Charts
The obvious version is to make a map that shows national borders rather than physical geography. As previously stated, sometimes this information is more valuable if your players are more interested in politics than exploration. Major travel roads, trade routes, walls, supply centers, and so on are also politics-adjacent and can be exploited in creative ways. But the more interesting "political" maps don't just focus on territory or levels of governmental control.
![]() |
| Click to Expand |
The advantage of this over a simple NPC map is that it better reflects how politics really functions. Institutional determinism is the most accurate way to model "how the world works" on a large scale, for those looking to game the system. But you may be thinking that players connect to individual NPCs better than abstract organizations, because they have a person to talk to. That's true, but remember: in practice, every institution should be represented by an NPC who the party can talk to if need be. This example is more than enough for an entire campaign setting, but you don't need a lot. The most engaging networks are probably small and simple but with powerful relationships. Let's look at one example in a lot of detail: HBO's The Wire. It's a classic show about the failing War on Drugs in Baltimore, Maryland. It's the perfect case study for this sort of thing. In season 1, it starts as a simple cops n' robbers struggle, with the police on one side and the Barksdale Organization (a criminal gang that mostly traffics drugs) on the other. However, each season another institution is added to the mix to complicated matters. Here's a diagram of the major institutional map by the end of the series:
![]() |
| Definitely expand this |
So if you put these last three tools together you can create probably the ideal city map for most purposes (source for this map here). Players look at this and get as good an understanding of the physical layout of the area as they need without compromising the network diagram's information. To me, it looks like it has just enough juice to fuel some good adventuring shenanigans without being too much. If your campaign setting had 6 major cities (or even regions of wilderness) that each looked something like this, that'd be pretty solid.
Maps, NPC Networks, and Faction Networks was a lot to cover so I'll move on finally.
6. Domain Character Sheets
The old folks here all know that "demesne play" was a major feature of early D&D, since most characters would eventually acquire some major pieces of property at high levels. The assumption is that you can't keep being Conan the Barbarian or Fafhrd and the Gray Mouser forever. At some point you'll have too much treasure to keep leading such a picaresque lifestyle. Now, I don't personally agree with that. You should be able to Conan it up for as long as you want. But you should also be able to settle down if you can and want to. So yeah, the guidelines in old editions of D&D are a great starting point. Modern rules for this stuff have also been done, such as those Pathfinder rules I mentioned in Part 1 (I believe originally drawn from the famous Kingmaker adventure path), as well as Matt Colville's Strongholds and Followers (designed for 5E D&D and much better than I expected). These systems usually have a "character sheet" for the domain of property being controlled, because running a large estate is complicated, let alone a kingdom. There are maintenance costs, staff to track, defenses to be used if you ever get into warfare gameplay, and so on. Here is the sheet for tracking downtime activity in Pathfinder...
...and the sheet for running a kingdom in Pathfinder.
Frustratingly, Strongholds and Followers doesn't include a sheet for this. Here's a good fan-made one (source here, although there's a better version here):
Study these and get an idea of what stuff seems interesting and useful to you. The sort of variables they consider worth including. If I made my own, I bet it would look pretty different. But they're still informative. One thing off the top of my head: I think more fun fluff stuff should be added. If my players own a castle, I want them to 1) name the castle, 2) come up with their own flag/coat of arms for the place, and 3) make up at least one holiday celebration that their castle will host. The game needs room for goofy stuff like that. I would also probably consult those Pendragon downtime rules I mentioned in Part 1 and see if I want to plunder anything.
Of course, this is a campaign-play tool that'll only be relevant once a party member owns some territory, right? Not necessarily. I would also want these mechanics to come into play when characters are merely involved in domain-level decision-making. If there are party members who serve on the queen's court, then a character sheet for helping to run the kingdom can be a very useful tool. And if they plan on attacking an enemy's holdings, then some of their preliminary intelligence gathering may reward them with a partially-completed domain sheet of the location being surveilled. This sort of thing is also good for running any kind of organization, whether it be a business, a guild, a knightly order, a druid circle, a secret society, a smuggling operation, or whatever else.
You might even be able to abstract a dungeon into one of these, or at least a megadungeon with a big enough population of minions. Likewise, in reference to both this tool and the previous tool, its worth noting that, sometimes, domains/cities/factions can be mobile. For example, a campaigning army is functionally a moving city, and should be statted up like one. Mercenary companies can be put on the hex map, moving around each turn and able to be visited by PCs as a settlement. Ditto for fleets that are big enough. And, of course, nomadic societies.
One of the more common things that was done in domain-level play was not just having hirelings in your employ, but sending them out to do quests on your behalf. You might have a handful of fighters who serve your house and who you can send to go clear out some bandit camps or goblin tribes, resolving their success with a percentage roll of some kind. Same thing if you own a thieves' guild and have some rogues in your employ, sending them out on heists. This is tricky business, because any mission that's too serious should, arguably, be played out as an adventure. After all, if you can just automate dungeoncrawls, then why not play the full game at the macro-level as a top-down kingdom manager?
This raises an interesting question. How arduous can a downtime activity be before it has to be run as an adventure? After all, the reason we play the game is to experience the exciting and challenging moments in a heroic life. But what is exciting and challenging varies by character. Normally I'd be inclined to say, "any activity with life-or-death in the balance should be played out," but maybe what's life-or-death for a wizard isn't the same for a fighter. If a fighter PC decides to pick up a bouncer job in their downtime to pay the bills, they can handwave the day-to-day activity. But if a wizard tries doing that then, boy howdy, every day will be an adventure. This doesn't even mention the role that character level plays. Stuff that's difficult for low-level characters can become trivial for high-level characters. Say your campaign began with a small dungeoncrawl of the PCs clearing out a kobold lair. At the time, it was tricky and deadly and awesome. But maybe the party ends up learning all the tricks after awhile. They get enough HP and damage output and brute force tools that at some point, unless something major changes in the kobold toolbox, then doing another dungeoncrawl like that will be nothing to them. So... can you start handwaving kobold dungeoncrawls? At some level, can you allow this to be an activity that players do in their downtime? Just enough to pay the bills but not get enough XP/treasure to level up? Maybe!
In my own RPG rules, Brave, I have a weird leveling system based on characters accomplishing specific deeds associated with their class. Each class has a huge list, so players have lots of options for what stuff they want to do. And one of the categories of deed is "backburner downtime activity" that they can incrementally make progress on. This is especially good if they didn't manage to accomplish any deeds in their most recent adventure. If they go through a whole dungeon and can't cross off a single deed from their list, at least they can go home and rely on their fallback deed. For clerics, it's making offerings. For thieves, it's doing a minor heist with your guildmates. For rangers, it's going on a hunting trip. For assassins, it's carrying out a hitjob. And characters who don't belong to those classes could not do such activities so easily.
The reason why this is all relevant to domain play is because, if you play in a campaign with a big party or a stable-of-characters setup or a West Marches game, then you probably have enough PCs to staff a full domain and keep it alive with interesting downtime activity. The campaign can become a collaborative game of The Sims with everyone's characters doing "adventures" in service to the domain's upkeep. The only true adventures, where everyone pulls out their best character and meets up for a session, would be the major crises or really big opportunities, like an Avengers movie.
I would kind of love a King's Dilemma or "knights of the round table"-style campaign where all the players are participating in the defense and prosperity of a kingdom together, with Arthur's court as the framework of all activity. The occasional adventures happen when a handful of knights, wizards, rogues, and whoever else are needed to accomplish a major quest together. But, more than Pendragon, the campaign-level play is still happening together rather than individually. The players are running the kingdom and protecting it with their large collection of characters. Alice's fighter and Bob's cleric are out recruiting soldiers around the kingdom, Charles's rogue is negotiating a trade deal with the kingdom across the sea, Dave's wizard is purportedly researching a mass teleport spell for the war effort but is actually researching how to turn himself into a lich, and Eve's ranger got lost in the land of faeries while searching for Frank's bard, who ended up joining the Elf Lord's court as a guest a while back. Not to mention the 2 or 3 or 4 other PCs that each of those players are operating, too.
Another weird problem with domain play: players might want their characters to have control over a domain, but they do not themselves like that style of gameplay. Hear me out. I love the idea of my fighter one day becoming successful enough that he gets a castle. That's fucking rad. I want my wizard to get a tower with a library and an observatory. I want my rogue to get a cool underground hideout and be part of a secret society with matching tattoos and stuff. But, like, I also play D&D because I want to fight dragons and hop across rooftops and solve puzzles and stuff. Campaign-level play can definitely scratch the itch that causes people to play D&D, but only if it's being used to let the PC do some shenanigans. A detailed board game about kingdom management is just not the same activity. And even if it's fun, it isn't what most players are there for. So whatever you do, if you plan to include domain play in any capacity, be prepared to allow players to completely automate it. If they would rather be Batman than Bruce Wayne, make sure the rules can account for an Alfred NPC to keep things running in the background.
Although you should, at least once, throw them in a situation where murder-hobo NPCs break into their domain to plunder it for treasure, and the PCs have to defend it as their lair.
7. Quest Listings
The quest board is a classic fantasy trope at this point. It's kinda corny but it's functional and fun. It goes hand in hand with the equally trope-y idea of "the adventurer's guild" (whatever the fuck that is). Thing is, it works best assuming that you have quests to offer. Remember, in a player-driven sandbox, adventurous activity is initiated by the PCs themselves. It's supposed to be more than just, "you have the choice of 3 quests you could do instead of 1." That said, you need content no matter what kind of game you're running. So even if you're doing a freeform sandbox, you still probably seeded it with lots of adventures (even if they're all tiny). And thus, you have some quests to put on your board. Of course, you could also put open-ended requests on the board that aren't tied to any specific pre-made adventure. "This NPC is discreetly requesting the body of a dead unicorn." It's up the PCs to figure out how the hell they can fulfill that. And one way to keep the quest board from feeling too video game-y is by having most of the listings say, "enquire with X NPC for further details." That way the PCs still have to have a human conversation before getting started on a quest hook. Similarly, PCs who are members of specific factions may get access to their own, exclusive "quest board" of requests being made to that guild or club or whatever.
Closely related to the quest board is the tradition of rumors, a staple of old school play that's rarely used in new school games. See, back in the day, the main way you found out about adventures was from rumors that you get from talking to NPCs. Many published adventures include a list of rumors that the DM can sprinkle into the world that will point in the direction of this quest. But one of the problems with rumors is that they only work if players know to seek them out. Most new players have never heard of such a thing and, thus, probably won't ask to find rumors. They're trained to expect the DM to simply announce what today's adventure is. And when that's the situation, it feels awkward and forced for the DM to just shove the rumors onto the players and force-feed them. "You overhear some guys in the corner complaining about how their family heirloom got stolen by the hag out in the swamp wink wink nudge nudge."
One solution is to tell players "there is an expectation in this campaign that you should seek out quest hooks" and just get them used to doing this. Tell them that a best practice among experienced adventurers is to always chat up the locals when they enter a tavern and seek out problems to solve. Another solution that could train them, which I find more interesting, is to automate the distribution of rumors. So yes, with this option, it will be "thrust upon them" in a sense... but in a consistent way. For example, you might say that every time they sleep in a new location with NPCs around, they get one free rumor (and maybe you would roll on a big chart of rumors you have). It's just assumed that the chatting happened automatically. In fact, you could do a lot with this idea. Most people don't realize that the trope of the "fantasy inn" is pretty anachronistic. While proto-hotels did exist in the middle ages, they weren't very common. The primary means of lodging for medieval travelers was just normal residences. You meet a stranger, strike up a conversation, and ask if you can crash at their place for the night. Almost everyone said yes to this because society relied on the ethic of hospitality to function. So people welcomed it. And people who lived in the wilderness but along a travel road probably got to meet all kinds of strange and interesting characters. And hosts and guests would traditionally trade stories as part of the exchange.
This is a very gameable interaction. It can be built right into any wilderness traveling procedure. At the end of each day, if the party has found rest in an NPC's home (which, again, would be very very common. Nearly every night of a journey, unless you're journey is in an absolute wasteland), then they 1) get a free rumor, and 2) can plant one rumor/invest in some reputation points/whatever other mechanics your system has that may be sensible to implement.
Another variant of the quest board is this system I wrote about before that's really really cool, and is inspired by real history. It's really flexible, allowing not just for job postings and rumors, but also plenty of fun worldbuilding fluff. With things like this, I recommend 1) making the list available for players to look at on their own time, and 2) allowing players to post to it themselves. See, the player-driven campaign is smoothest when players set their own pace. If you have it available to them in a format they can view between sessions (like if it's pinned in a shared Discord channel or it's on a Google Doc the players have access to), then they can peruse it throughout the week and start making plans well in advance of the session. By the way, that's equally true of all these campaign tools.
This is even better if you're playing in something big like a West Marches campaign. That's when the "quest board" really shines as a community asset, and something which players should interact with rather than merely be shown by the DM. If there are enough players, then this can be an outlet for anyone at the table to spend some time as the storyteller, since they have a real audience. Imagine you've worked your way up from low-level cleric to high-level bishop with a cathedral and a small mercenary force in your employ. Wouldn't it be awesome to start making quest postings and public announcements and religious propaganda available for all the campaign's players to see and interact with?
8. Equipment Listings
I've touched on this one already, and it's kind of a no-brainer. Most RPGs already have an equipment page in the rulebook somewhere anyway, and players like to peruse those kinds of lists. Why not make one tailored to your setting? Have some fun with it. Don't just list items that can be bought. List services you can pay for. Heck, list what kinds of professionals you can have on retainer. Not to mention "creation time" or "import time" for stuff that you have to order special, since it can't be bought off the shelf (magic items, plate armor, etc.). List black market stuff like poisons, drugs, forgeries, disguised/concealed weapons, the going rate of a good bribe these days, banned books, contraband stuff like monster eggs and organs, street surgery, poached unicorn horns, whatever. In fact, maybe you should make several equipment lists. One for each type of seller, (smith, leatherworker, temple, apothecary, etc.) like this one. Notice this one also has several price ranges listed (so players can decide between buying an expensive version here or traveling two days to get it cheaper), availability by community size (some goods are so rare you won't find them outside a large city), and a daily purchase cap for the storeowner (limiting how much PCs can pawn off before the NPC runs out of money).
A simple template for village, town, and city equipment pages would probably suffice, with minor tweaks made on a case-by-case basis. Alternatively, maintain a strict set of lists that players know will never change (i.e. "welcome to Neverwinter! This community counts as a city, so look at the city equipment list if you want to go shopping") but always prepare a small handful of "unique items" that can be purchased at each community in your game (i.e. "and if you want to peruse Neverwinter's famous bazaar, here's a list of 10 weird items they're selling"). A consistent baseline but always fun unique stuff on top. And again, allow players to post things for sale in case someone else in the campaign sees it on the list and wants to buy it.
I personally have an entirely separate list for the Underworld, since it's like an alien world to the PCs. It doesn't even use the same currency. You might do something similar for Elf communities, Dwarf communities, other countries, other dimensions, whatever.
9. Other pieces of world information
In a word: lore. Something you dweebs are already obsessed with anyway. Seriously, I'm pretty sure "lore" is the nerdiest word in the English language. Well, up until now, I've been trying to describe types of lore and methods of delivering it that are useful and practical for play. I am often very critical of fluff for fluff's sake because that shit is boring. The reason I think most setting guides suck is because they only provide paragraph after paragraph of meaningless fluff without anything tactile and usable at the table.
That being said, the players will always need something to latch onto. Not just to be interested in the setting, but also to understand it and have something to inform their actions. Technically, all lore is practical in the hands of smart players. It's just a question of potential. I think the previous set of tools I've suggested (calendars, maps, political dynamics, equipment, etc.) covers all the best types of lore for a game, but I'll admit that there remains room to just write lots of miscellaneous history and cultural practices and language stuff and whatever else. I think the right balance is to have your world lore be as succinct and evocative as possible. Easy and short to read but interesting and unique. The worst part about setting info dumps is that they usually ask a lot of time from players to read and they're usually not as good as the DM thinks. I'm sorry for being harsh, but I wouldn't say it if I didn't think it was important.
A one-page setting handout is a fantastic start (gunna throw more Colville at you: this video and, even more, this video are really good), and maybe an additional one-page write-up for any other major topics you feel are worth fleshing out more. Oftentimes it's races or political details or some weird modification to the magic rules. The gods and religions of your setting will probably need a page, at least.
The reason I'm granting permission to indulge in this rampant worldbuilding hedonism is because, in service to campaign-level play, this is actually better than the alternative. In the normal, linear, "DM delivers an adventure to the players" method of play, players often only come to learn stuff about the world as it becomes relevant to the plot. The DM tells you about a place or a person or a thing when the plot demands that the PC knows about it. I've done this more times than I can count. I usually tell players, "go into my campaign relying on your standard D&D fantasy assumptions about the setting until I say otherwise" and then, every session, I find myself saying otherwise. Since, you know, they'll inevitably run into something like my weird gnomes and I have to tell them what my gnomes are like so they can know what to do with my gnomes. This isn't graceful.
If PCs can know about this stuff on their own terms then they can act on that knowledge on their own terms. Pre-made settings are fantastic for this because somebody did the work for you and there's probably ample means for the PCs to get onboard without your help. If you want to play in the Forgotten Realms for convenience's sake, that's a great idea. They wrote a book for you about that. It's called the Sword Coast Adventurer's Guide if you play 5E (they actually have a fuckload more books from other editions but you get what I mean). The frustrating thing is that it would require of players to also buy that book on their own if you want them to be armed with all the knowledge they should be able to take advantage of. The secret to actually playing in a pre-made setting is relying on a wiki rather than a book. So if you wanted to play a campaign in the Forgotten Realms, you actually want to send all your players here (for free!). If you're making a personal setting, then consider creating a small wiki for it instead of writing packets of lore or Google Docs of info or a PDF setting book.
If you're playing in a setting widely familiar to everyone, then you get to skip most of the work in on-boarding them with lore... because they've already seen Star Wars. Seriously, when I ran a Star Wars campaign it was the easiest thing in the world because everyone already knew the lore. Even the least-serious fan at the table knew enough about the Galaxy to make informed decisions. If everyone at the table has played every Pokemon game then they probably already know the full geography of the world, the culture, how things work, and every last monster to fight. If you're playing in the real world then you can rely on your actual knowledge. And in any of those situations, remaining knowledge gaps can be filled with pre-existing wikis! In the real world's case, literally Wikipedia. That's your setting guide. Badass.
Another way to make lore-building detailed and useful without being burdensome is to involve players in the process. Some people go so far as to start a campaign by having everyone build the world together, and that sounds cool. But I just mean, like, having the bestiary be written by whichever player has the initiative to record that information. If you have a ranger in the party, offer them some bonus XP for maintaining a field guide to all the monsters they encounter. If you want the players to have a guide on the setting's religions, then you can start by giving them a short version... but they can add more and more as they learn new stuff. You can take your 300+ page setting guide PDF you prepared and divide it into a couple hundred chunks of tiny bits of information, then allow players to unlock these incrementally through downtime research.
Conclusion
This article ran really long but I hope it paid off. I understand it could be overwhelming, which is why I'll be spending the next and final installment of this series talking about how to put it all together. The great thing is that you can always build on this more and more. Every time the players request a resource that would make their decision-making easier or more interesting, then throw it onto the pile of campaign-level tools. Most DMs are used to doing a lot of prep ahead of each session. Well, instead of writing plots and making boss fight stat blocks or whatever, you get to flesh out the world more and fill hexes and make more NPC drama happen. In my mind, this right here is the height of the hobby.
-Dwiz
















No comments:
Post a Comment